《四川省农村生活污水处理设施水污染物排放标准》
农村生活污水处理设施水污染物排放标准
1 、范围
本标准规定了农村生活污水处理设施水污染物排放的一般要求、水污染物排放控制要求、水污染物监测要求以及实施与监督。
本标准适用于农村生活污水处理设施的水污染物排放管理。
2 、规范性引用文件
下列文件对于本文件的应用是必不可少的。凡是注日期的引用文件,仅所注日期的版本适用于本文件。凡是不注日期的引用文件,其最新版本(包括所有的修改单)适用于本文件。
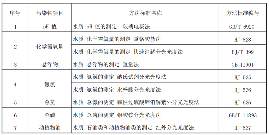
GB 3838 地表水环境质量标准
GB 5084 农田灌溉水质标准
GB/T 6920 水质 pH 值的测定 玻璃电极法
GB 11607 渔业水质标准
GB/T 11893 水质 总磷的测定 钼酸铵分光光度法
GB 11901 水质 悬浮物的测定重量法
GB 18918 城镇污水处理厂污染物排放标准
GB/T 18921 城市污水再生利用 景观环境用水水质
GB/T 31962 污水排入城镇下水道水质标准
HJ/T 399 水质 化学需氧量的测定 快速消解分光光度法
HJ 535 水质 氨氮的测定 纳氏试剂分光光度法
HJ 536 水质 氨氮的测定 水杨酸分光光度法
HJ 636 水质 总氮的测定 碱性过硫酸钾消解紫外分光光度法
HJ 637 水质 石油类和动植物油类的测定 红外分光光度法
HJ 828 水质 化学需氧量的测 定重铬酸盐法
《排污口规范化整治技术要求(试行)》(环监〔1996〕470 号)
3 、术语和定义
下列术语和定义适用于本标准。
3.1 农村生活污水(rural domestic sewage)
农村居民生活活动所产生的污水,主要包括冲厕、洗涤、洗浴和厨房等排水。
3.2 农村生活污水处理设施(rural domestic sewage treatment facility)
对农村生活污水进行收集处理的建筑物、构筑物及设备。
3.3 现有农村生活污水处理设施(existing rural domestic sewage treatment facility)
本标准实施之日前,已建成投产或环境影响评价文件通过审批(备案)的农村生活污水处理设施。
3.4新(改、扩)建农村生活污水处理设施(new rural domestic sewage treatment facility)
本标准实施之日起,新建、改建、扩建的农村生活污水处理设施。
4、 一般要求
4.1 农村生活污水处理应因地制宜,选择污染治理与资源利用相结合、集中与分散相结合的建设模式和处理工艺,优先选用生态处理技术。
4.2 农村生活污水处理设施出水鼓励优先资源化再生利用。用于农田灌溉的,相关控制指标应满足GB 5084 规定;用于渔业的,相关控制指标应满足GB 11607规定;用于景观环境的,相关控制指标应满足 GB/T 18921 规定;出水用于其他用途时,应执行国家或地方相应的水质标准。
4.3 提供餐饮服务农村旅游项目的生活污水应做预处理,达到 GB/T 31962 的要求并符合农村生活污水处理设施的设计进水水质与水量要求后方可纳入处理。
4.4 对靠近城镇且满足城镇污水管网接入要求的农村地区,应将农村生活污水纳入城镇污水处理厂进行集中处理,执行GB/T 31962。
4.5 农村生活污水处理设施中产生的污泥应定期清掏并合理规范处置,处理处置时遵循资源化利用优先的原则。
5、 水污染物排放控制要求
5.1 设计处理规模 500 m3/d(含)以上的农村生活污水处理设施,水污染物排放参照 GB18918 执行。
5.2 设计处理规模 500 m3/d(不含)以下的农村生活污水处理设施,具体要求如下:
a) 新(改、扩)建农村生活污水处理设施的水污染物排放,自本标准实施之日起执行本标准;现有农村生活污水处理设施水污染物排放标准宽于本标准要求的,自本标准实施六个月起执行本标准;
b) 根据污水处理设施出水直接排入的水域功能类别和设计处理规模,将农村生活污水处理设施水污染物排放标准划分为一级标准、二级标准和三级标准,各级标准的适用情况见表 1。其中, 岷江、沱江流域重点控制区域内(参见附录A),设计处理规模 20 m3/d(含)以上的农村生活污水处理设施对应表 1 所列标准上调一级(最高不得超过一级标准);
表1 排放标准分级表

c) 农村生活污水经处理后的水污染物,其最高允许排放浓度按表 2 规定执行。
表2 水污染物最高允许排放浓度 单位:mg/L(注明的除外)

6、水污染物监测要求
6.1 水质取样在污水处理设施工艺末端排放口。当污水处理设施出水通过管道或排污沟渠全部进入下游人工湿地或稳定塘等自然生态处理工程的,可将人工湿地或稳定塘等自然生态处理工程的出水作为该设施出水进行考核。
6.2 按照《排污口规范化整治技术要求(试行)》的有关要求,在污染物排放监控位置须设置永久性排污口标志。
6.3 对水污染物排放情况进行监测的频次、采样时间、采样方法等要求,按国家或地方有关污染源监测技术要求的规定执行。
6.4 水污染物监测分析方法按表 3 所列方法标准或国家认定的其他等效方法标准执行。本标准发布实施后,有新发布的国家环境监测分析方法标准,其方法适用范围相同的,也适用于本标准对应污染物的测定。
表3 水污染物浓度测定方法标准

7、 实施与监督
7.1本标准由县级以上地方人民政府生态环境主管部门负责监督实施。
7.2县级以上地方人民政府可根据当地生态环境保护需要,提出更严格的要求。
7.3本标准实施后,新发布的国家、行业或四川省排放标准中针对农村生活污水处理设施相应污染物的排放要求严于本标准的,按新标准相关要求执行。






